怀远县
五河县
固镇县
龙子湖区
蚌山区
禹会区
淮上区
当前位置:
首页
>
固镇县
>
重大建设项目
>
征收土地信息
索
引
号:
003049336/202506-00028
信息分类:
国土资源、能源,公民,其他
内容分类:
征收土地信息
发布日期:
2025-06-16 16:41
发布机构:
固镇县自然资源和规划局
成文日期:
2025-06-16
来源单位:
固镇县自然资源和规划局
有
效
性:
有效
名 称:
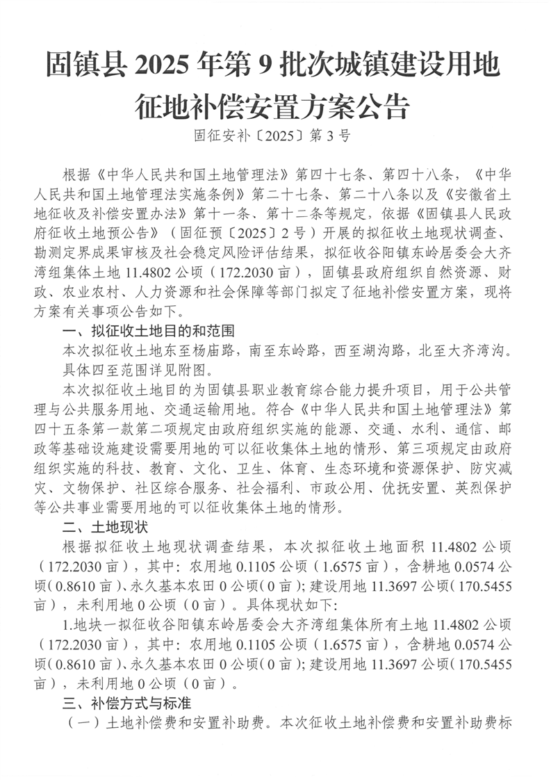
固镇县2025年第9批次城镇建设用地征地补偿安置方案公告(固征安补〔2025〕3号)
文 号:
关
键
词:
补偿安置方案
固镇县2025年第9批次城镇建设用地征地补偿安置方案公告(固征安补〔2025〕3号)
发布日期:2025-06-16 16:41
信息来源:固镇县自然资源和规划局
浏览量:
【字号:
大
中
小
】
解读
扫一扫在手机打开当前页
政务微信
扫码关注
固镇县门户·微信
政务微博
扫码关注
固镇县门户·微博