怀远县
五河县
固镇县
龙子湖区
蚌山区
禹会区
淮上区
当前位置:
首页
>
固镇县
>
公共文化服务
>
行政许可
>
娱乐场所经营许可
索
引
号:
113403230030482027/202512-00019
信息分类:
文化、广电、新闻出版,公民,通告
内容分类:
娱乐场所经营许可
发布日期:
2025-12-29 15:16
发布机构:
固镇县文化旅游体育局
成文日期:
2025-12-29
来源单位:
固镇县文化旅游体育局
有
效
性:
有效
名 称:
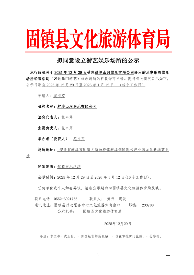
歌舞娱乐许可公示
文 号:
关
键
词:
行政 许可
歌舞娱乐许可公示
发布日期:2025-12-29 15:16
信息来源:固镇县文化旅游体育局
浏览量:
【字号:
大
中
小
】
解读
扫一扫在手机打开当前页
政务微信
扫码关注
固镇县门户·微信
政务微博
扫码关注
固镇县门户·微博