索引号: |
003048675/202308-00034 |
信息分类: |
综合政务,其他,其他 |
内容分类: |
财务信息 |
发布日期: |
2023-08-31 16:11 |
发布机构: |
固镇县刘集镇政府 |
成文日期: |
2023-08-31 |
来源单位: |
固镇县刘集镇政府 |
有效性: |
有效 |
名 称: |
刘集中学2022年度决算公开 |
文 号: |
|
关键词: |
决算 |
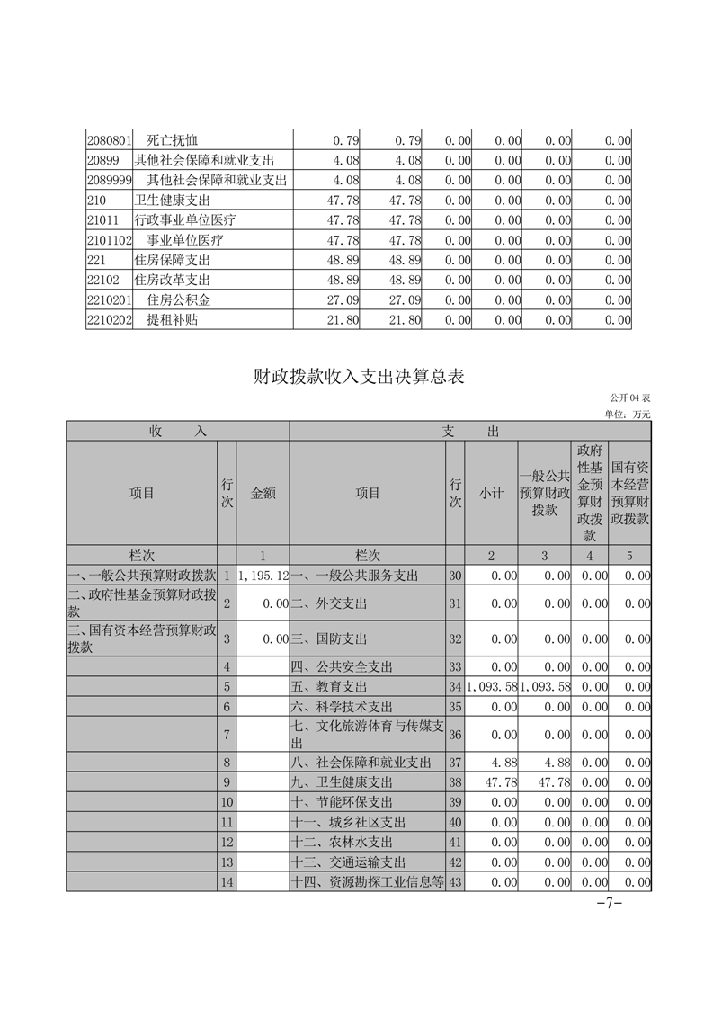
刘集中学2022年度决算公开
发布日期:2023-08-31 16:11信息来源:固镇县刘集镇政府 浏览量:
【字号:大 中 小】
-
政务微信
-
扫码关注
固镇县门户·微信
-
政务微博
-
扫码关注
固镇县门户·微博
-