怀远县
五河县
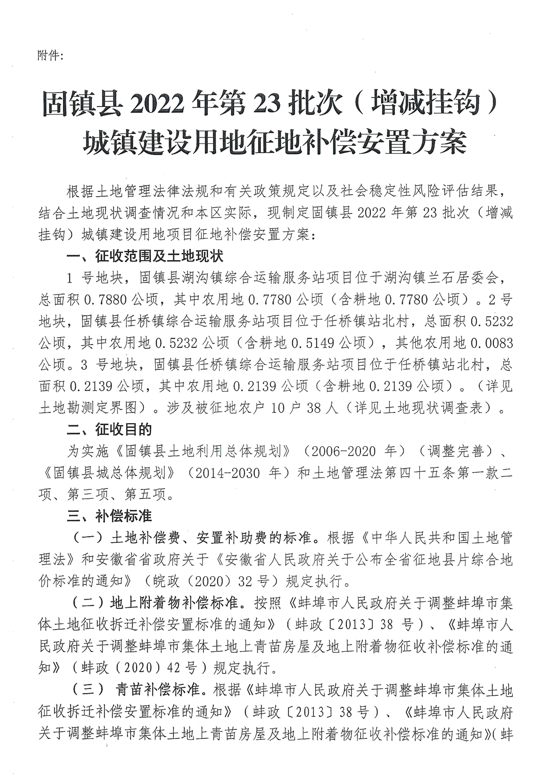
固镇县
龙子湖区
蚌山区
禹会区
淮上区
当前位置:
首页
>
湖沟镇
>
自然资源
>
征地法定公告
索
引
号:
003048990/202205-00021
信息分类:
其他,其他,其他
内容分类:
征地法定公告
发布日期:
2022-05-20 09:37
发布机构:
固镇县湖沟镇政府
成文日期:
2022-05-20
来源单位:
固镇县湖沟镇政府
有
效
性:
有效
名 称:
固镇县2022年第23批次(增减挂钩)城镇建设用地征地补偿安置方案公告
文 号:
关
键
词:
固镇县2022年第23批次(增减挂钩)城镇建设用地征地补偿安置方案公告
固镇县2022年第23批次(增减挂钩)城镇建设用地征地补偿安置方案公告
发布日期:2022-05-20 09:37
信息来源:固镇县湖沟镇政府
浏览量:
【字号:
大
中
小
】
解读
扫一扫在手机打开当前页
政务微信
扫码关注
固镇县门户·微信
政务微博
扫码关注
固镇县门户·微博