| 索引号: |
003049117/202408-00055 |
信息分类: |
综合政务,公民,其他,其他 |
| 内容分类: |
财务信息 |
发布日期: |
2024-08-30 10:07 |
| 发布机构: |
固镇县杨庙镇政府 |
成文日期: |
2024-08-30 |
| 来源单位: |
固镇县杨庙镇政府 |
有效性: |
有效 |
| 名 称: |
固镇县杨庙中学2023年度单位决算公开 |
| 文 号: |
|
关键词: |
决算 |
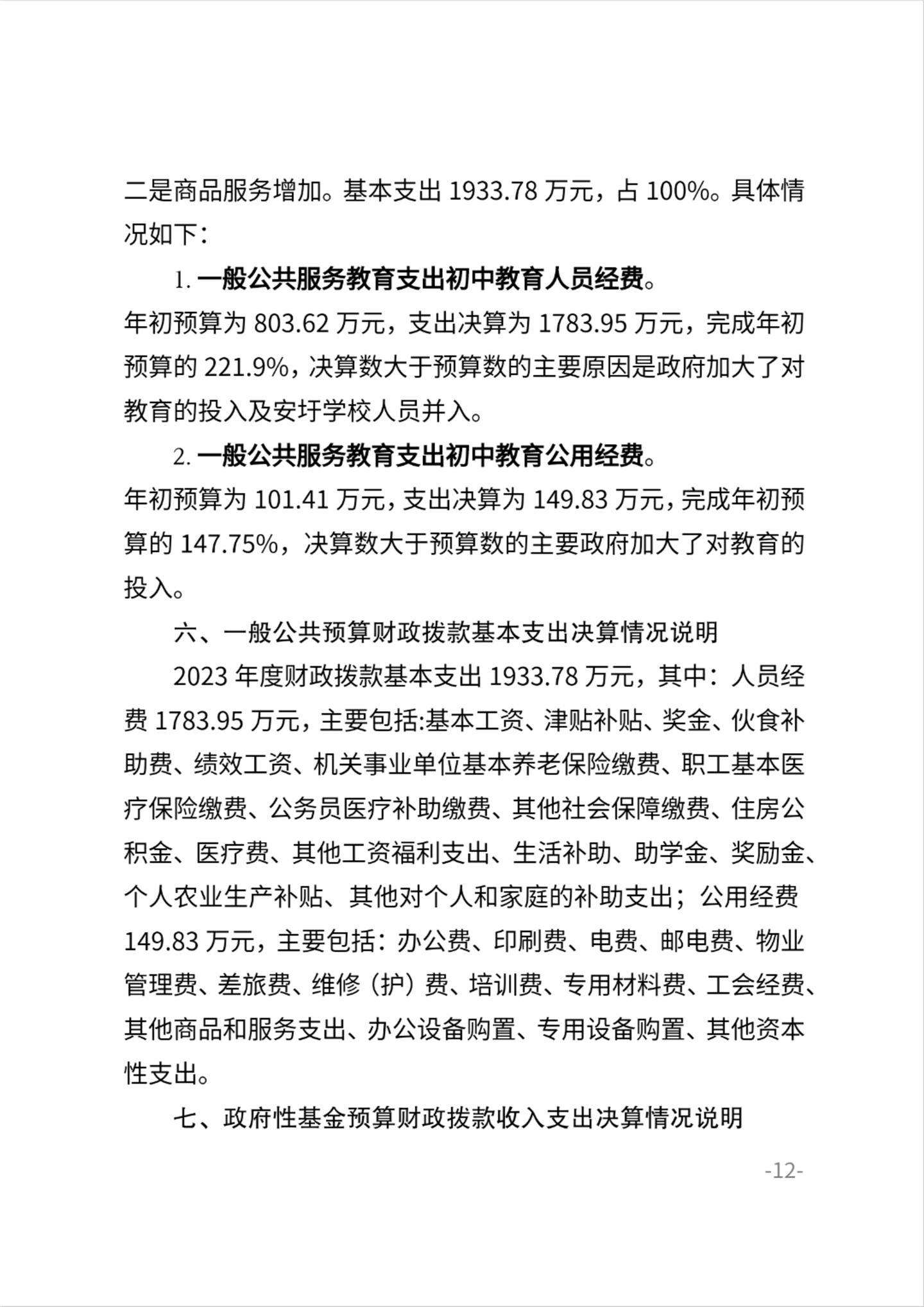
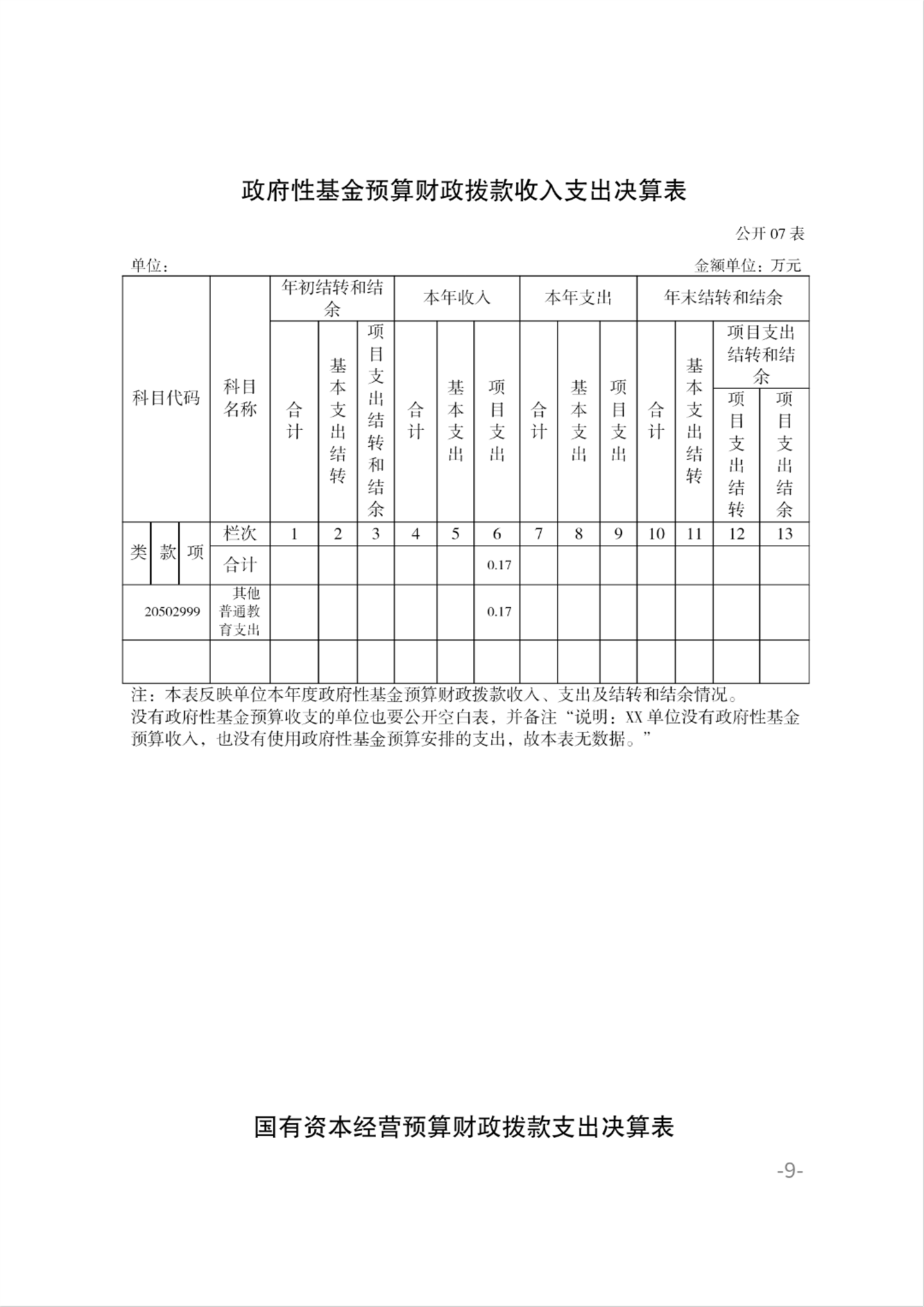
固镇县杨庙中学2023年度单位决算公开
发布日期:2024-08-30 10:07信息来源:固镇县杨庙镇政府 浏览量:
【字号:大 中 小】
-
政务微信
-
扫码关注
固镇县门户·微信
-
政务微博
-
扫码关注
固镇县门户·微博
-